通知公告
- [05-04]·艺术设计学院(湘瓷学院) 学生安全文明专项教育活动
- [06-22]·艺术设计学院举办2017届毕业设计作品展
- [06-22]·艺术设计学院举办钢笔淡彩写生作品展
- [06-22]·艺术设计学院召开服装设计本科班师生座谈会
- [06-22]·我校服装设计与工艺专业在各类技能大赛喜获佳绩
- [05-27]·关于申报2017年度校级科研课题的通知
学院新闻 >> 正文
我院学子在2024年湖南省第五届大学生风景园林学科竞赛中获奖
日期:2025-01-06 13:24:56 发布人:Kjxy_yssjxy 浏览量:188
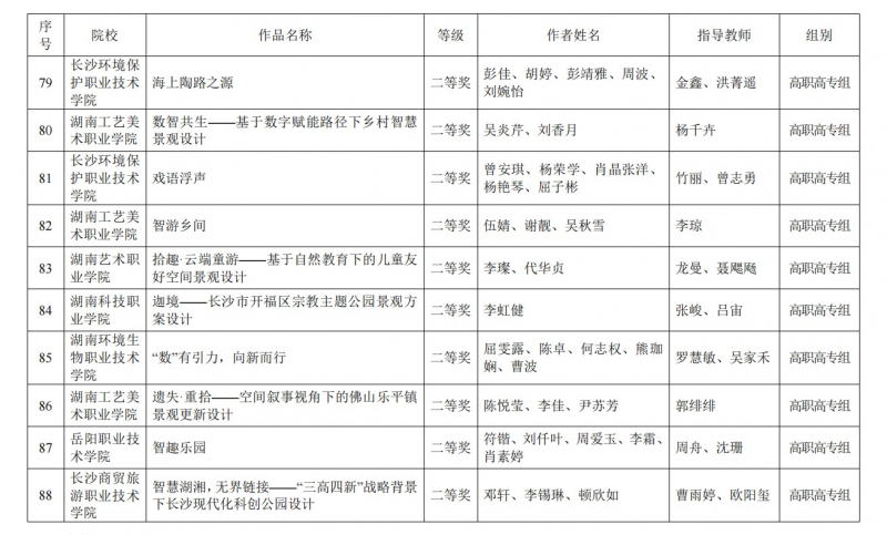
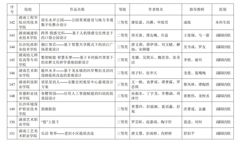
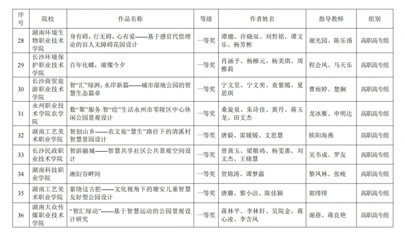
近日,湖南省教育厅组织举办的“2024年第五届湖南省大学生风景园林学科竞赛”圆满落幕。我院黎凤林、张峻、吕宙、谭陶然四位老师指导的三支参赛队伍,从全省众多参赛队伍中脱颖而出,获得高职高专组一等奖一项、二等奖一项、三等奖一项,黎凤林老师荣获优秀指导教师称号。
本届赛事由湖南省教育厅主办,中南林业科技大学承办,以“数字赋能,智慧景园”为主题,应用于城乡各类型场地,依托传统设计方法,结合数字技术,创新设计思维,营造智慧园林。风景园林作为理性与感性交织、科学与艺术并呈的学科专业与行业领域,近年来正在积极探索践行“数智化”进程。本次竞赛吸引了全省42所高校、353项作品参加,参赛的学生来自园林、建筑学、城乡规划、艺术设计学、环境艺术设计等多个专业。
我院始终贯彻落实高等教育立德树人的根本任务,秉承以学生发展为中心的教育理念,以赛促教、以赛促学、以赛促改、以赛促建,充分挖掘大赛的综合育人功能,精心策划与组织,师生齐心协力,加强人才培养,增强内生动力,旨将数智化理念应用于各类设计项目实践,融合传统设计精髓与前沿数字技术,激发创新设计思维,创作符合时代背景和竞赛主题的设计作品。
(艺术设计学院(湘瓷学院) 张峻)
编辑:刘盛
一审:徐斌
二审:黎凤林
三审:莫钧

![]()
![]()
![]()
【收藏本页】


